切换至 "中华医学电子期刊资源库"

中华肝脏外科手术学电子杂志 ›› 2024, Vol. 13 ›› Issue (01) : 33 -38. doi: 10.3877/cma.j.issn.2095-3232.2024.01.007

临床研究

逆灌注法DCD供肝对肝移植术后早期肝功能恢复的影响及危险因素分析
王明, 杨程凯, 吴小雅, 沈佳佳, 黄兴华, 吕立志, 蔡秋程, 杨芳, 刘建勇, 江艺()   
  1. 350025 福州,厦门大学附属东方医院(第九〇〇医院)肝胆外科
    350122 福州,福建医科大学福总临床医学院
  • 收稿日期:2023-11-06 出版日期:2024-02-10
  • 通信作者: 江艺
  • 基金资助:
    福建省自然科学基金(2020Y0078); 重点学科支撑项目(2023XKYZ02)

Effect and risk factors of DCD liver donor with retrograde perfusion on recovery of liver function in early stage after liver transplantation

Ming Wang, Chengkai Yang, Xiaoya Wu, Jiajia Shen, Xinghua Huang, Lizhi Lyu, Qiucheng Cai, Fang Yang, Jianyong Liu, Yi Jiang()   

  1. Department of Hepatobiliary Surgery, Dongfang Hospital of Xiamen University (The 900th Hospital), Fuzhou 350025, China
    School of Clinical Medicine, Fuzhou General Hospital, Fujian Medical University, Fuzhou 350022, China
  • Received:2023-11-06 Published:2024-02-10
  • Corresponding author: Yi Jiang
引用本文:

王明, 杨程凯, 吴小雅, 沈佳佳, 黄兴华, 吕立志, 蔡秋程, 杨芳, 刘建勇, 江艺. 逆灌注法DCD供肝对肝移植术后早期肝功能恢复的影响及危险因素分析[J/OL]. 中华肝脏外科手术学电子杂志, 2024, 13(01): 33-38.

Ming Wang, Chengkai Yang, Xiaoya Wu, Jiajia Shen, Xinghua Huang, Lizhi Lyu, Qiucheng Cai, Fang Yang, Jianyong Liu, Yi Jiang. Effect and risk factors of DCD liver donor with retrograde perfusion on recovery of liver function in early stage after liver transplantation[J/OL]. Chinese Journal of Hepatic Surgery(Electronic Edition), 2024, 13(01): 33-38.

目的

探讨逆灌注法DCD供肝对肝移植术后早期肝功能恢复的影响及其危险因素。

方法

回顾性分析2015年1月至2020年1月在厦门大学附属东方医院行DCD供肝肝移植术的136例患者临床资料。其中男115例,女21例;年龄20~70岁,中位年龄51岁。患者均签署知情同意书,符合医学伦理学规定。根据供肝灌注方式不同分为逆灌注组(86例)和正灌注组(28例),两组数据通过1∶1倾向性评分匹配后,每组23例,比较两组术后肝功能恢复情况;根据逆灌注组患者术后是否发生早期移植肝功能不全(EAD)将患者进一步分为EAD组(5例)和非EAD组(18例)。采用Logistic回归分析供体因素、供肝灌注方式对肝移植术后EAD的影响,ROC曲线分析影响因素预测价值。

结果

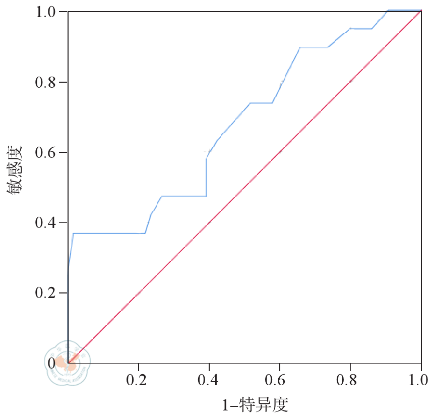
逆灌注组术后3、7 d的ALT中位数分别为329(211,548)、176(98,282)U/L,明显低于正灌注组的451(288,918)、251(147,430)U/L(Z=-1.979,-2.299;P<0.05)。逆灌注组术后3、5、7 d的AST分为252(193,522)、105(79,163)、93(41,135) U/L,亦明显低于正灌注组的328(251,724)、179(129,306)、150(91,200) U/L(Z=-2.212,-3.221,-2.979;P<0.05)。逆灌注组术后5 d的TB为37(20,106) μmol/L,明显低于正灌注组的185(93,193) μmol/L(Z=-3.871,P<0.05)。Logistic回归分析提示患者终末期肝病模型(MELD)评分是预测肝移植术后EAD的独立危险因素。MELD评分预测术后EAD的ROC曲线下面积为0.678,最佳界值为25.5分。

结论

逆灌注法DCD供肝对肝移植术后早期肝功能恢复更有利,术前MELD评分>25.5分是逆灌注法肝移植术后发生EAD的独立危险因素。

Objective

To evaluate the effect and risk factors of donation after circulatory death (DCD) liver donor treated with retrograde perfusion on recovery of liver function in early stage after liver transplantation (LT).

Methods

Clinical data of 136 patients who underwent LT with DCD donors in Dongfang Hospital of Xiamen University from January 2015 to January 2020 were retrospectively analyzed. Among them, 115 patients were male and 21 female, aged from 20 to 70 years, with a median age of51 years. The informed consents of all patients were obtained and the local ethical committee approval was received. All patients were divided into the retrograde perfusion (n=86) and anterograde perfusion groups (n=28) according to different perfusion methods. After 1∶1 propensity score matching (PSM), 23 cases were assigned in each group. Postoperative recovery of liver function was compared between two groups. According to postoperative incidence of early allograft dysfunction (EAD), patients in the retrograde perfusion group were further divided into the EAD (n=5) and non-EAD groups (n=18). The effects of donor factors and donor liver perfusion method on EAD after LT were assessed by Logistic regression analysis. The predictive values of influencing factors were evaluated by the ROC curve.

Results

In the retrograde perfusion group, the median ALT levels at postoperative 3 and 7 d were 329(211, 548) and 176(98, 282) U/L,significantly lower than 451(288, 918) and 251(147, 430) U/L in the anterograde perfusion group (Z=-1.979, -2.299; P<0.05). In the retrograde perfusion group, the AST levels at postoperative 3, 5 and 7 d were 252(193, 522), 105(79, 163) and 93(41, 135) U/L, significantly lower than 328(251, 724), 179(129, 306) and 150(91, 200) U/L in the anterograde perfusion group (Z=-2.212, -3.221, -2.979; P<0.05). In the retrograde perfusion group, the TB levels at postoperative 5 d was 37(20, 106) μmol/L, significantly lower than 185(93, 193) μmol/L in the anterograde perfusion group (Z=-3.871, P<0.05). Logistic regression analysis suggested that Model for End stage Liver Disease (MELD) score was an independent risk factor for predicting EAD after LT. The area under the ROC curve of MELD score for predicting postoperative EAD was 0.678, and the optimal cut-off value was 25.5.

Conclusions

DCD liver donor treated with retrograde perfusion is more beneficial to the recovery of liver function in early stage after LT. Preoperative MELD score >25.5 is an independent risk factor for EAD after LT.

表1 PSM匹配后逆灌注组和正灌注组肝移植患者术前和术中资料比较
表2 逆灌注组与正灌注组肝移植患者术后肝功能变化[MQ1Q3)]
表3 影响逆灌注法肝移植患者术后发生EAD的Logistic回归分析
图1 术前MELD评分对肝移植患者术后EAD预测价值的ROC曲线注:EAD为早期肝功能不全,MELD为终末期肝病模型
[1]
Agopian VG, Harlander-Locke MP, Markovic D, et al. Evaluation of early allograft function using the liver graft assessment following transplantation risk score model[J]. JAMA Surg, 2018, 153(5):436-444.
[2]
Thorgersen EB, Barratt-Due A, Haugaa H, et al. The role of complement in liver injury, regeneration, and transplantation[J]. Hepatology, 2019, 70(2):725-736.
[3]
Tang SP, Mao XL, Chen YH, et al. Reactive oxygen species induce fatty liver and ischemia-reperfusion injury by promoting inflammation and cell death[J]. Front Immunol, 2022(13):870239.
[4]
王华翔, 许蜂蜂, 柯瑞盛, 等. 公民死亡器官捐献肝移植术后早期感染及细菌耐药性分析[J/OL]. 中华肝脏外科手术学电子杂志, 2019, 8(6):507-511.
[5]
Guo Y, Wang J, Wu W, et al. Incidence of ischemia reperfusion injury related biliary complications in liver transplantation: effect of different types of donors[J] .Transplant Proc, 2022, 54(7):1865-1873.
[6]
Kniepeiss D, Iberer F, Grasser B, et al. A single-center experience with retrograde reperfusion in liver transplantation[J]. Transplant Int, 2003, 16(10):730-735.
[7]
Yao Y, Wu P, Guo T. Identifying the superior reperfusion technique in liver transplantation: a network meta-analysis[J]. Gastroenterol Res Pract, 2019:9034263.
[8]
蓝海斌, 程远, 许蜂蜂, 等. 逆灌注法对大鼠移植肝氧化应激和炎性反应的影响[J]. 中华实验外科杂志, 2021, 38(4):655-658.
[9]
王明, 刘可欣, 杨程凯, 等. 影响公民逝世后器官捐献肝移植功能的危险因素研究进展[J]. 中华肝胆外科杂志, 2022, 28(12): 947-950.
[10]
Olthoff KM, Kulik L, Samstein B, et al. Validation of a current definition of early allograft dysfunction in liver transplant recipients and analysis of risk factors[J]. Liver Transpl, 2010, 16(8):943-949.
[11]
孙飞, 耿磊, 章茫里, 等. 心脏死亡器官捐献肝移植术后早期肝功能不良临床危险因素分析[J]. 中华器官移植杂志, 2016, 37(9): 518-521.
[12]
Akateh C, Beal EW, Kim JL, et al. Intrahepatic delivery of pegylated catalase is protective in a rat ischemia/reperfusion injury model[J].J Surg Res, 2019(238):152-163.
[13]
Pacher P, Hajnóczky G. Propagation of the apoptotic signal by mitochondrial waves[J]. EMBO J, 2001, 20(15):4107-4121.
[14]
Goldstein JC, Waterhouse NJ, Juin P, et al. The coordinate release of cytochrome c during apoptosis is rapid, complete and kinetically invariant[J]. Nat Cell Biol, 2000, 2(3):156-162.
[15]
Cheng Y, Lan H, Chen Y, et al. Protective effect of retrograde reperfusion against hepatic autophagy impairment in rat liver transplantation[J] .Transplant Proc, 2021, 53(1):443-449.
[16]
程远, 蔡秋程, 江艺. 下腔静脉逆行再灌注法在原位肝移植中的应用进展[J]. 器官移植, 2016, 7(6):479-483.
[17]
许蜂蜂, 王华翔, 蓝海斌, 等. 公民逝世器官捐献肝移植术后早期肝功能不全危险因素分析[J]. 医学研究生学报, 2019, 32(7): 729-733.
[18]
Araújo T, Cordeiro A, Proença P, et al. Predictive variables affecting transfusion requirements in orthotopic liver transplantation[J]. Transplant Proc, 2010, 42(5):1758-1759.
[19]
徐坚强, 吴巧萍, 竺怀磊. 肝移植前后凝血功能监测的临床意义[J]. 现代实用医学, 2008, 20(1):34-35.
[20]
Hudcova J, Qasmi ST, Ruthazer R, et al. Early allograft dysfunction following liver transplant: impact of obesity, diabetes, and red blood cell transfusion[J]. Transplant Proc, 2021, 53(1):119-123.
[21]
Lee DD, Singh A, Burns JM, et al. Early allograft dysfunction in liver transplantation with donation after cardiac death donors results in inferior survival[J]. Liver Transpl, 2014, 20(12):1447-1453.
[22]
Paterno F, Guarrera JV, Wima K, et al. Clinical implications of donor warm and cold ischemia time in donor after circulatory death liver transplantation[J]. Liver Transpl, 2019, 25(9):1342-1352.
[23]
Sibulesky L, Li M, Hansen RN, et al. Impact of cold ischemia time on outcomes of liver transplantation: a single center experience[J]. Ann Transplant, 2016(21):145-151.
[24]
Yoon JU, Yoo YM, Byeon GJ, et al. The impact of pretransplant hepatic encephalopathy, model for end-stage liver disease (MELD) scale on long-term survival following deceased donor liver transplantation: a retrospective study[J]. Ann Palliat Med, 2021, 10(5):5171-5180.
[25]
Croome KP, Marotta P, Wall WJ, et al. Should a lower quality organ go to the least sick patient? model for end-stage liver disease score and donor risk index as predictors of early allograft dysfunction[J]. Transplant Proc, 2012, 44(5):1303-1306.
[26]
苏洋, 丁佑铭, 汪斌, 等. 原位肝移植术后早期肝功能不全的相关危险因素分析[J]. 腹部外科, 2022, 35(1):37-41.
[27]
Dabbous H, Sakr M, Abdelhakam S, et al. Living donor liver transplantation for high model for end-stage liver disease score: what have we learned?[J]. World J Hepatol, 2016, 8(22):942-948.
[1] 陈进宏. 腹腔镜活体供肝获取规范与创新[J/OL]. 中华普通外科学文献(电子版), 2024, 18(05): 324-324.
[2] 罗文斌, 韩玮. 胰腺癌患者首次化疗后中重度骨髓抑制的相关危险因素分析及预测模型构建[J/OL]. 中华普通外科学文献(电子版), 2024, 18(05): 357-362.
[3] 贺斌, 马晋峰. 胃癌脾门淋巴结转移危险因素[J/OL]. 中华普外科手术学杂志(电子版), 2024, 18(06): 694-699.
[4] 胡宁宁, 赵延荣, 王栋, 王胜亮, 郭源. FMNL3与肝细胞癌肝移植受者预后的相关性研究[J/OL]. 中华移植杂志(电子版), 2024, 18(05): 283-288.
[5] 林凯, 潘勇, 赵高平, 杨春. 造口还纳术后切口疝的危险因素分析与预防策略[J/OL]. 中华疝和腹壁外科杂志(电子版), 2024, 18(06): 634-638.
[6] 杨闯, 马雪. 腹壁疝术后感染的危险因素分析[J/OL]. 中华疝和腹壁外科杂志(电子版), 2024, 18(06): 693-696.
[7] 中华医学会器官移植学分会. 肝移植术后缺血性胆道病变诊断与治疗中国实践指南[J/OL]. 中华肝脏外科手术学电子杂志, 2024, 13(06): 739-748.
[8] 魏志鸿, 刘建勇, 吴小雅, 杨芳, 吕立志, 江艺, 蔡秋程. 肝移植术后急性移植物抗宿主病的诊治(附四例报告)[J/OL]. 中华肝脏外科手术学电子杂志, 2024, 13(06): 846-851.
[9] 傅斌生, 冯啸, 杨卿, 曾凯宁, 姚嘉, 唐晖, 刘剑戎, 魏绪霞, 易慧敏, 易述红, 陈规划, 杨扬. 脂肪变性供肝在成人劈离式肝移植中的应用[J/OL]. 中华肝脏外科手术学电子杂志, 2024, 13(06): 789-794.
[10] 中华医学会器官移植学分会, 中华医学会外科学分会外科手术学学组, 中华医学会外科学分会移植学组, 华南劈离式肝移植联盟. 劈离式供肝儿童肝移植中国临床操作指南[J/OL]. 中华肝脏外科手术学电子杂志, 2024, 13(05): 593-601.
[11] 刘军, 丘文静, 孙方昊, 李松盈, 易述红, 傅斌生, 杨扬, 罗慧. 在体与离体劈离式肝移植在儿童肝移植中的应用比较[J/OL]. 中华肝脏外科手术学电子杂志, 2024, 13(05): 688-693.
[12] 张伟伟, 陈启, 翁和语, 黄亮. 随机森林模型预测T1 期结直肠癌淋巴结转移的初步研究[J/OL]. 中华结直肠疾病电子杂志, 2024, 13(05): 389-393.
[13] 司楠, 孙洪涛. 创伤性脑损伤后肾功能障碍危险因素的研究进展[J/OL]. 中华脑科疾病与康复杂志(电子版), 2024, 14(05): 300-305.
[14] 颜世锐, 熊辉. 感染性心内膜炎合并急性肾损伤患者的危险因素探索及死亡风险预测[J/OL]. 中华临床医师杂志(电子版), 2024, 18(07): 618-624.
[15] 李文哲, 王毅, 崔建, 郑启航, 王靖彦, 于湘友. 新疆维吾尔自治区重症患者急性肾功能异常的危险因素分析[J/OL]. 中华卫生应急电子杂志, 2024, 10(05): 269-276.
阅读次数
全文


摘要


AI


AI小编
你好!我是《中华医学电子期刊资源库》AI小编,有什么可以帮您的吗?